30/ADAPTIVE-NODES
| Field | Value |
|---|---|
| Name | Adaptive nodes |
| Slug | 30 |
| Status | draft |
| Editor | Oskar Thorén [email protected] |
| Contributors | Filip Dimitrijevic [email protected] |
Timeline
- 2026-01-16 —
f01d5b9— chore: fix links (#260) - 2026-01-16 —
89f2ea8— Chore/mdbook updates (#258) - 2025-12-22 —
0f1855e— Chore/fix headers (#239) - 2025-12-22 —
b1a5783— Chore/mdbook updates (#237) - 2025-12-18 —
d03e699— ci: add mdBook configuration (#233) - 2025-04-29 —
91c9679— update waku/informational/30/adaptive-nodes.md (#147) - 2024-09-13 —
3ab314d— Fix Files for Linting (#94) - 2024-01-31 —
b35846a— Update and rename README.md to adaptive-nodes.md - 2024-01-27 —
eef961b— remove rfs folder - 2024-01-25 —
04036ad— Create README.md
This is an informational spec that show cases the concept of adaptive nodes.
Node types - a continuum
We can look at node types as a continuum, from more restricted to less restricted, fewer resources to more resources.

Possible limitations
- Connectivity: Not publicly connectable vs static IP and DNS
- Connectivity: Mostly offline to mostly online to always online
- Resources: Storage, CPU, Memory, Bandwidth
Accessibility and motivation
Some examples:
- Opening browser window: costs nothing, but contribute nothing
- Desktop: download, leave in background, contribute somewhat
- Cluster: expensive, upkeep, but can contribute a lot
These are also illustrative, so a node in a browser in certain environment might contribute similarly to Desktop.
Adaptive nodes
We call these nodes adaptive nodes to highlights different modes of contributing, such as:
- Only leeching from the network
- Relaying messages for one or more topics
- Providing services for lighter nodes such as lightpush and filter
- Storing historical messages to various degrees
- Ensuring relay network can't be spammed with RLN
Planned incentives
Incentives to run a node is currently planned around:
- SWAP for accounting and settlement of services provided
- RLN RELAY for spam protection
- Other incentivization schemes are likely to follow and is an area of active research
Node protocol selection
Each node can choose which protocols to support, depending on its resources and goals.

Protocols like 11/WAKU2-RELAY, as well as [12], [13], [19], and [21], correspond to libp2p protocols.
However, other protocols like 16/WAKU2-RPC (local HTTP JSON-RPC), 25/LIBP2P-DNS-DISCOVERY, Discovery v5 (DevP2P) or interfacing with distributed storage, are running on different network stacks.
This is in addition to protocols that specify payloads, such as 14/WAKU2-MESSAGE, 26/WAKU2-PAYLOAD, or application specific ones. As well as specs that act more as recommendations, such as 23/WAKU2-TOPICS or 27/WAKU2-PEERS.
Waku network visualization
We can better visualize the network with some illustrative examples.
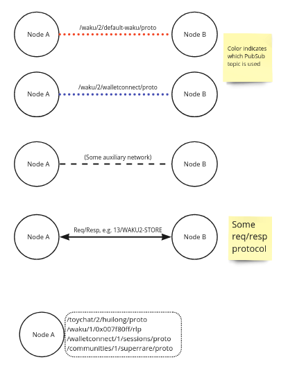
Topology and topics
This illustration shows an example topology with different PubSub topics for the relay protocol.

Legend
This illustration shows an example of content topics a node is interested in.

The dotted box shows what content topics (application-specific) a node is interested in.
A node that is purely providing a service to the network might not care.
In this example, we see support for toy chat, a topic in Waku v1 (Status chat), WalletConnect, and SuperRare community.
Auxiliary network
This is a separate component with its own topology.
Behavior and interaction with other protocols specified in Logos LIPs, e.g. 25/LIBP2P-DNS-DISCOVERY and 15/WAKU-BRIDGE.
Node Cross Section
This one shows a cross-section of nodes in different dimensions and shows how the connections look different for different protocols.

Copyright
Copyright and related rights waived via CC0.