10/WAKU2
| Field | Value |
|---|---|
| Name | Waku v2 |
| Slug | 10 |
| Status | draft |
| Editor | Hanno Cornelius [email protected] |
| Contributors | Sanaz Taheri [email protected], Hanno Cornelius [email protected], Reeshav Khan [email protected], Daniel Kaiser [email protected], Oskar Thorén [email protected] |
Timeline
- 2026-01-16 —
f01d5b9— chore: fix links (#260) - 2026-01-16 —
89f2ea8— Chore/mdbook updates (#258) - 2025-12-22 —
0f1855e— Chore/fix headers (#239) - 2025-12-22 —
b1a5783— Chore/mdbook updates (#237) - 2025-12-18 —
d03e699— ci: add mdBook configuration (#233) - 2025-04-15 —
34aa3f3— Fix links 10/WAKU2 (#153) - 2025-04-09 —
cafa04f— 10/WAKU2: Update (#125) - 2024-11-20 —
ff87c84— Update Waku Links (#104) - 2024-09-13 —
3ab314d— Fix Files for Linting (#94) - 2024-03-21 —
2eaa794— Broken Links + Change Editors (#26) - 2024-02-01 —
8e14d58— Update waku2.md - 2024-02-01 —
6cf68fd— Update waku2.md - 2024-02-01 —
6734b16— Update waku2.md - 2024-01-31 —
356649a— Update and rename WAKU2.md to waku2.md - 2024-01-27 —
550238c— Rename README.md to WAKU2.md - 2024-01-27 —
eef961b— remove rfs folder - 2024-01-26 —
d6651b7— Update README.md - 2024-01-25 —
6e98666— Rename README.md to README.md - 2024-01-25 —
9b740d8— Rename waku/10/README.md to waku/specs/standards/core/10-WAKU2/README.md - 2024-01-24 —
330c35b— Create README.md
Abstract
Waku is a family of modular peer-to-peer protocols for secure communication. The protocols are designed to be secure, privacy-preserving, censorship-resistant and being able to run in resource-restricted environments. At a high level, it implements Pub/Sub over libp2p and adds a set of capabilities to it. These capabilities are things such as: (i) retrieving historical messages for mostly-offline devices (ii) adaptive nodes, allowing for heterogeneous nodes to contribute to the network (iii) preserving bandwidth usage for resource-restriced devices
This makes Waku ideal for running a p2p protocol on mobile devices and other similar restricted environments.
Historically, it has its roots in 6/WAKU1, which stems from Whisper, originally part of the Ethereum stack. However, Waku acts more as a thin wrapper for Pub/Sub and has a different API. It is implemented in an iterative manner where initial focus is on porting essential functionality to libp2p. See rough road map (2020) for more historical context.
Motivation and Goals
Waku, as a family of protocols, is designed to have a set of properties that are useful for many applications:
1.Useful for generalized messaging.
Many applications require some form of messaging protocol to communicate between different subsystems or different nodes. This messaging can be human-to-human, machine-to-machine or a mix. Waku is designed to work for all these scenarios.
2.Peer-to-peer.
Applications sometimes have requirements that make them suitable for peer-to-peer solutions:
- Censorship-resistant with no single point of failure
- Adaptive and scalable network
- Shared infrastructure
3.Runs anywhere.
Applications often run in restricted environments, where resources or the environment is restricted in some fashion. For example:
- Limited bandwidth, CPU, memory, disk, battery, etc.
- Not being publicly connectable
- Only being intermittently connected; mostly-offline
4.Privacy-preserving.
Applications often have a desire for some privacy guarantees, such as:
- Pseudonymity and not being tied to any personally identifiable information (PII)
- Metadata protection in transit
- Various forms of unlinkability, etc.
5.Modular design.
Applications often have different trade-offs when it comes to what properties they and their users value. Waku is designed in a modular fashion where an application protocol or node can choose what protocols they run. We call this concept adaptive nodes.
For example:
- Resource usage vs metadata protection
- Providing useful services to the network vs mostly using it
- Stronger guarantees for spam protection vs economic registration cost
For more on the concept of adaptive nodes and what this means in practice, please see the 30/ADAPTIVE-NODES spec.
Specification
The keywords “MUST”, “MUST NOT”, “REQUIRED”, “SHALL”, “SHALL NOT”, “SHOULD”, “SHOULD NOT”, “RECOMMENDED”, “MAY”, and “OPTIONAL” in this document are to be interpreted as described in 2119.
Network Interaction Domains
While Waku is best thought of as a single cohesive thing, there are three network interaction domains:
(a) gossip domain (b) discovery domain (c) request/response domain
Protocols and Identifiers
Since Waku is built on top of libp2p, many protocols have a libp2p protocol identifier. The current main protocol identifiers are:
/vac/waku/relay/2.0.0/vac/waku/store-query/3.0.0/vac/waku/filter/2.0.0-beta1/vac/waku/lightpush/2.0.0-beta1
This is in addition to protocols that specify messages, payloads, and recommended usages. Since these aren't negotiated libp2p protocols, they are referred to by their RFC ID. For example:
- 14/WAKU2-MESSAGE and 26/WAKU-PAYLOAD for message payloads
- 23/WAKU2-TOPICS and 27/WAKU2-PEERS for recommendations around usage
There are also more experimental libp2p protocols such as:
/vac/waku/waku-rln-relay/2.0.0-alpha1/vac/waku/peer-exchange/2.0.0-alpha1
The semantics of these protocols are referred to by RFC ID 17/WAKU2-RLN-RELAY and 34/WAKU2-PEER-EXCHANGE.
Use of libp2p and Protobuf
Unless otherwise specified, all protocols are implemented over libp2p and use Protobuf by default. Since messages are exchanged over a bi-directional binary stream, as a convention, libp2p protocols prefix binary message payloads with the length of the message in bytes. This length integer is encoded as a protobuf varint.
Gossip Domain
Waku is using gossiping to disseminate messages throughout the network.
Protocol identifier: /vac/waku/relay/2.0.0
See 11/WAKU2-RELAY specification for more details.
For an experimental privacy-preserving economic spam protection mechanism, see 17/WAKU2-RLN-RELAY.
See 23/WAKU2-TOPICS for more information about the recommended topic usage.
Direct use of libp2p protocols
In addition to /vac/waku/* protocols,
Waku MAY directly use the following libp2p protocols:
- libp2p ping protocol with protocol id
/ipfs/ping/1.0.0
for liveness checks between peers, or to keep peer-to-peer connections alive.
- libp2p identity and identity/push with protocol IDs
/ipfs/id/1.0.0
and
/ipfs/id/push/1.0.0
respectively, as basic means for capability discovery. These protocols are anyway used by the libp2p connection establishment layer Waku is built on. We plan to introduce a new IFT-TS capability discovery protocol with better anonymity properties and more functionality.
Transports
Waku is built in top of libp2p, and like libp2p it strives to be transport agnostic. We define a set of recommended transports in order to achieve a baseline of interoperability between clients. This section describes these recommended transports.
Waku client implementations SHOULD support the TCP transport. Where TCP is supported it MUST be enabled for both dialing and listening, even if other transports are available.
Waku nodes running in environments that do not allow the use of TCP directly, MAY use other transports.
A Waku node SHOULD support secure websockets for bidirectional communication streams, for example in a web browser context.
A node MAY support unsecure websockets if required by the application or running environment.
Discovery Domain
Discovery Methods
Waku can retrieve a list of nodes to connect to using DNS-based discovery as per EIP-1459. While this is a useful way of bootstrapping connection to a set of peers, it MAY be used in conjunction with an ambient peer discovery procedure to find other nodes to connect to, such as Node Discovery v5. It is possible to bypass the discovery domain by specifying static nodes.
Use of ENR
WAKU2-ENR
describes the usage of EIP-778 ENR (Ethereum Node Records)
for Waku discovery purposes.
It introduces two new ENR fields, multiaddrs and
waku2, that a Waku node MAY use for discovery purposes.
These fields MUST be used under certain conditions, as set out in the specification.
Both EIP-1459 DNS-based discovery and Node Discovery v5 operate on ENR,
and it's reasonable to expect even wider utility for ENR in Waku networks in the future.
Request/Response Domain
In addition to the Gossip domain, Waku provides a set of request/response protocols. They are primarily used in order to get Waku to run in resource restricted environments, such as low bandwidth or being mostly offline.
Historical Message Support
Protocol identifier*: /vac/waku/store-query/3.0.0
This is used to fetch historical messages for mostly offline devices. See 13/WAKU2-STORE spec specification for more details.
There is also an experimental fault-tolerant addition to the store protocol that relaxes the high availability requirement. See 21/WAKU2-FAULT-TOLERANT-STORE
Content Filtering
Protocol identifier*: /vac/waku/filter/2.0.0-beta1
This is used to preserve more bandwidth when fetching a subset of messages. See 12/WAKU2-FILTER specification for more details.
LightPush
Protocol identifier*: /vac/waku/lightpush/2.0.0-beta1
This is used for nodes with short connection windows and limited bandwidth to publish messages into the Waku network. See 19/WAKU2-LIGHTPUSH specification for more details.
Other Protocols
The above is a non-exhaustive list, and due to the modular design of Waku, there may be other protocols here that provide a useful service to the Waku network.
Overview of Protocol Interaction
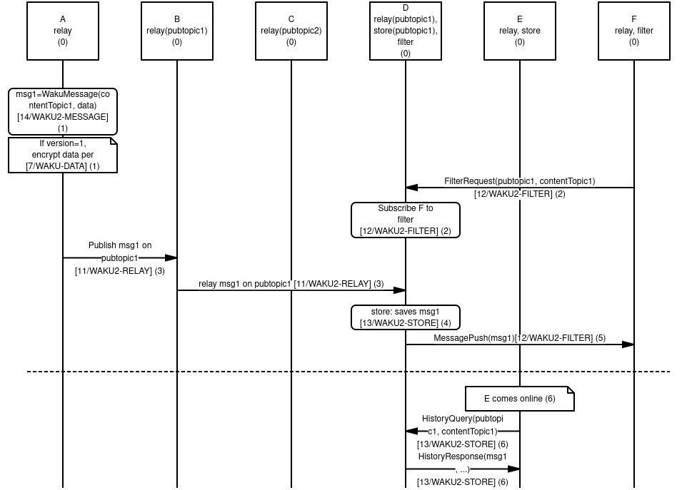
See the sequence diagram below for an overview of how different protocols interact.

-
We have six nodes, A-F. The protocols initially mounted are indicated as such. The PubSub topics
pubtopic1andpubtopic2is used for routing and indicates that it is subscribed to messages on that topic for relay, see 11/WAKU2-RELAY for details. Ditto for 13/WAKU2-STORE where it indicates that these messages are persisted on that node. -
Node A creates a WakuMessage
msg1with a ContentTopiccontentTopic1. See 14/WAKU2-MESSAGE for more details. If WakuMessage version is set to 1, we use the 6/WAKU1 compatibledatafield with encryption. See 7/WAKU-DATA for more details. -
Node F requests to get messages filtered by PubSub topic
pubtopic1and ContentTopiccontentTopic1. Node D subscribes F to this filter and will in the future forward messages that match that filter. See 12/WAKU2-FILTER for more details. -
Node A publishes
msg1onpubtopic1and subscribes to that relay topic. It then gets relayed further from B to D, but not C since it doesn't subscribe to that topic. See 11/WAKU2-RELAY. -
Node D saves
msg1for possible later retrieval by other nodes. See 13/WAKU2-STORE. -
Node D also pushes
msg1to F, as it has previously subscribed F to this filter. See 12/WAKU2-FILTER. -
At a later time, Node E comes online. It then requests messages matching
pubtopic1andcontentTopic1from Node D. Node D responds with messages meeting this (and possibly other) criteria. See 13/WAKU2-STORE.
Appendix A: Upgradability and Compatibility
Compatibility with Waku Legacy
6/WAKU1 and Waku are different protocols all together. They use a different transport protocol underneath; 6/WAKU1 is devp2p RLPx based while Waku uses libp2p. The protocols themselves also differ as does their data format. Compatibility can be achieved only by using a bridge that not only talks both devp2p RLPx and libp2p, but that also transfers (partially) the content of a packet from one version to the other.
See 15/WAKU-BRIDGE for details on a bidirectional bridge mode.
Appendix B: Security
Each protocol layer of Waku provides a distinct service and is associated with a separate set of security features and concerns. Therefore, the overall security of Waku depends on how the different layers are utilized. In this section, we overview the security properties of Waku protocols against a static adversarial model which is described below. Note that a more detailed security analysis of each Waku protocol is supplied in its respective specification as well.
Primary Adversarial Model
In the primary adversarial model, we consider adversary as a passive entity that attempts to collect information from others to conduct an attack, but it does so without violating protocol definitions and instructions.
The following are not considered as part of the adversarial model:
- An adversary with a global view of all the peers and their connections.
- An adversary that can eavesdrop on communication links between arbitrary pairs of peers (unless the adversary is one end of the communication). Specifically, the communication channels are assumed to be secure.
Security Features
Pseudonymity
Waku by default guarantees pseudonymity for all of the protocol layers
since parties do not have to disclose their true identity
and instead they utilize libp2p PeerID as their identifiers.
While pseudonymity is an appealing security feature,
it does not guarantee full anonymity since the actions taken under the same pseudonym
i.e., PeerID can be linked together and
potentially result in the re-identification of the true actor.
Anonymity / Unlinkability
At a high level, anonymity is the inability of an adversary in linking an actor to its data/performed action (the actor and action are context-dependent). To be precise about linkability, we use the term Personally Identifiable Information (PII) to refer to any piece of data that could potentially be used to uniquely identify a party. For example, the signature verification key, and the hash of one's static IP address are unique for each user and hence count as PII. Notice that users' actions can be traced through their PIIs (e.g., signatures) and hence result in their re-identification risk. As such, we seek anonymity by avoiding linkability between actions and the actors / actors' PII. Concerning anonymity, Waku provides the following features:
Publisher-Message Unlinkability:
This feature signifies the unlinkability of a publisher
to its published messages in the 11/WAKU2-RELAY protocol.
The Publisher-Message Unlinkability
is enforced through the StrictNoSign policy due to which the data fields
of pubsub messages that count as PII for the publisher must be left unspecified.
Subscriber-Topic Unlinkability: This feature stands for the unlinkability of the subscriber to its subscribed topics in the 11/WAKU2-RELAY protocol. The Subscriber-Topic Unlinkability is achieved through the utilization of a single PubSub topic. As such, subscribers are not re-identifiable from their subscribed topic IDs as the entire network is linked to the same topic ID. This level of unlinkability / anonymity is known as k-anonymity where k is proportional to the system size (number of subscribers). Note that there is no hard limit on the number of the pubsub topics, however, the use of one topic is recommended for the sake of anonymity.
Spam protection
This property indicates that no adversary can flood the system
(i.e., publishing a large number of messages in a short amount of time),
either accidentally or deliberately, with any kind of message
i.e. even if the message content is valid or useful.
Spam protection is partly provided in 11/WAKU2-RELAY
through the scoring mechanism
provided for by GossipSub v1.1.
At a high level,
peers utilize a scoring function to locally score the behavior
of their connections and remove peers with a low score.
Data confidentiality, Integrity, and Authenticity
Confidentiality can be addressed through data encryption whereas integrity and authenticity are achievable through digital signatures. These features are provided for in 14/WAKU2-MESSAGE (version 1)` through payload encryption as well as encrypted signatures.
Security Considerations
Lack of anonymity/unlinkability in the protocols involving direct connections
including 13/WAKU2-STORE and 12/WAKU2-FILTER protocols:
The anonymity/unlinkability is not guaranteed in the protocols like 13/WAKU2-STORE
and 12/WAKU2-FILTER where peers need to have direct connections
to benefit from the designated service.
This is because during the direct connections peers utilize PeerID
to identify each other,
therefore the service obtained in the protocol is linkable
to the beneficiary's PeerID (which counts as PII).
For 13/WAKU2-STORE,
the queried node would be able to link the querying node's PeerID
to its queried topics.
Likewise, in the 12/WAKU2-FILTER,
a full node can link the light node's PeerIDs to its content filter.
Appendix C: Implementation Notes
Implementation Matrix
There are multiple implementations of Waku and its protocols:
Below you can find an overview of the specifications that they implement as they relate to Waku. This includes Waku legacy specifications, as they are used for bridging between the two networks.
| Spec | nim-waku (Nim) | go-waku (Go) | js-waku (Node JS) | js-waku (Browser JS) |
|---|---|---|---|---|
| 6/WAKU1 | ✔ | |||
| 7/WAKU-DATA | ✔ | ✔ | ||
| 8/WAKU-MAIL | ✔ | |||
| 9/WAKU-RPC | ✔ | |||
| 10/WAKU2 | ✔ | 🚧 | 🚧 | ✔ |
| 11/WAKU2-RELAY | ✔ | ✔ | ✔ | ✔ |
| 12/WAKU2-FILTER | ✔ | ✔ | ||
| 13/WAKU2-STORE | ✔ | ✔ | ✔* | ✔* |
| 14/WAKU2-MESSAGE) | ✔ | ✔ | ✔ | ✔ |
| 15/WAKU2-BRIDGE | ✔ | |||
| 16/WAKU2-RPC | ✔ | |||
| 17/WAKU2-RLN-RELAY | 🚧 | |||
| 18/WAKU2-SWAP | 🚧 | |||
| 19/WAKU2-LIGHTPUSH | ✔ | ✔ | ✔** | ✔** |
| 21/WAKU2-FAULT-TOLERANT-STORE | ✔ | ✔ |
*js-waku implements 13/WAKU2-STORE as a querying node only. **js-waku only implements 19/WAKU2-LIGHTPUSH requests.
Recommendations for Clients
To implement a minimal Waku client, we recommend implementing the following subset in the following order:
- 10/WAKU2 - this specification
- 11/WAKU2-RELAY - for basic operation
- 14/WAKU2-MESSAGE - version 0 (unencrypted)
- 13/WAKU2-STORE - for historical messaging (query mode only)
To get compatibility with Waku Legacy:
- 7/WAKU-DATA
- 14/WAKU2-MESSAGE - version 1 (encrypted with
7/WAKU-DATA)
For an interoperable keep-alive mechanism:
- libp2p ping protocol, with periodic pings to connected peers
Appendix D: Future work
The following features are currently experimental, under research and initial implementations:
Economic Spam Resistance:
We aim to enable an incentivized spam protection technique
to enhance 11/WAKU2-RELAY by using rate limiting nullifiers.
More details on this can be found in 17/WAKU2-RLN-RELAY.
In this advanced method,
peers are limited to a certain rate of messaging per epoch and
an immediate financial penalty is enforced for spammers who break this rate.
Prevention of Denial of Service (DoS) and Node Incentivization:
Denial of service signifies the case where an adversarial node
exhausts another node's service capacity (e.g., by making a large number of requests)
and makes it unavailable to the rest of the system.
DoS attack is to be mitigated through the accounting model as described in 18/WAKU2-SWAP.
In a nutshell, peers have to pay for the service they obtain from each other.
In addition to incentivizing the service provider,
accounting also makes DoS attacks costly for malicious peers.
The accounting model can be used in 13/WAKU2-STORE and
12/WAKU2-FILTER to protect against DoS attacks.
Additionally, this gives node operators who provide a useful service to the network an incentive to perform that service. See 18/WAKU2-SWAP for more details on this piece of work.
Copyright
Copyright and related rights waived via CC0.